

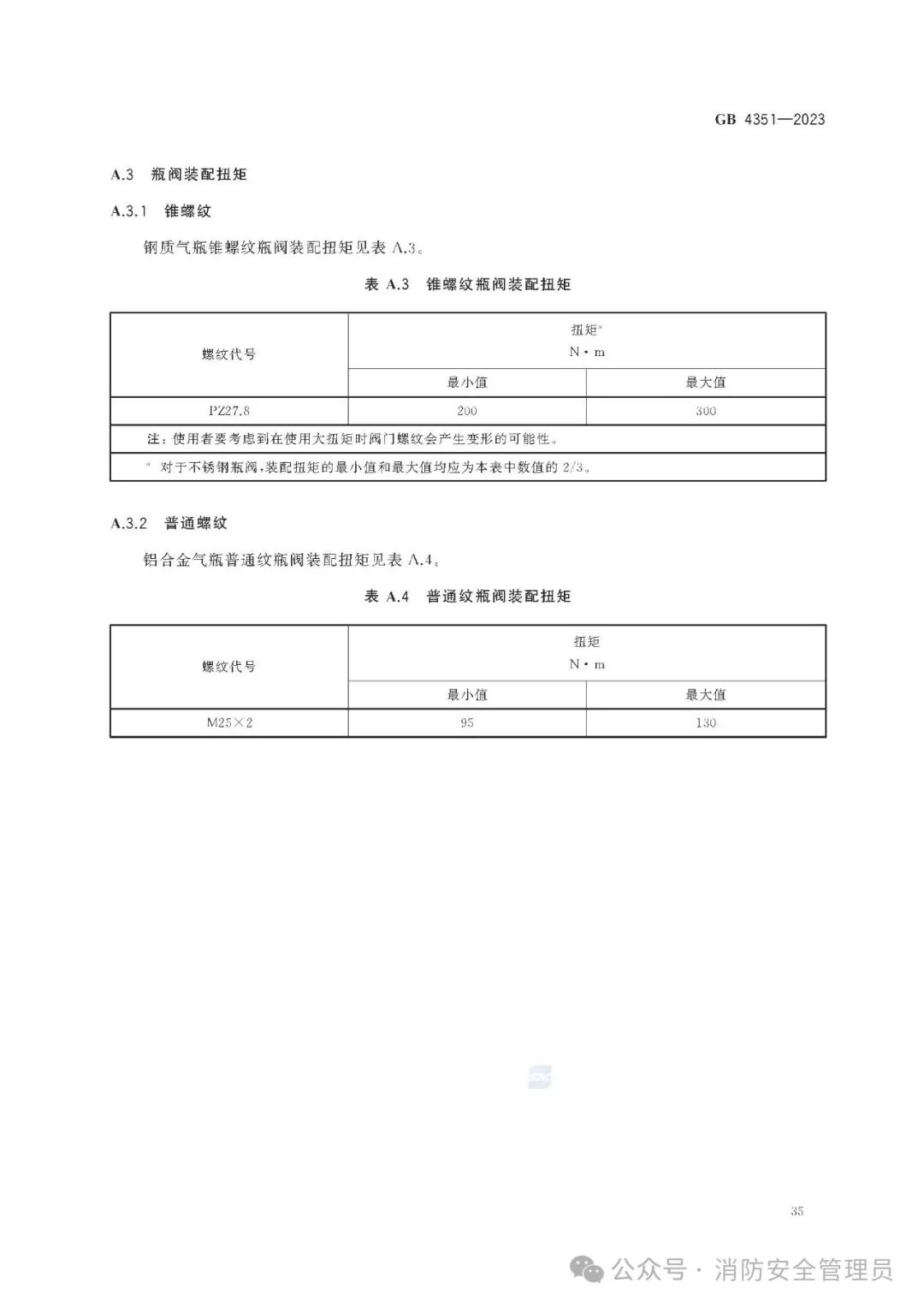
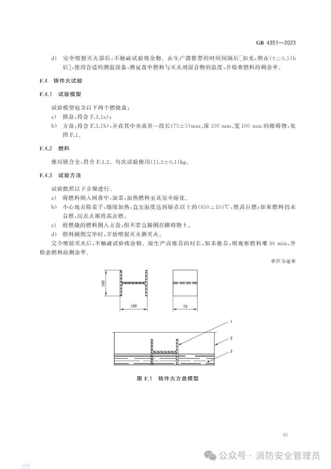
灭火器新国标正式公布!2025年起强制执行!
作者:5630福彩网
来源:国家市场监督管理总局
发布时间:2024-04-19
阅读次数:195166次
灭火器新国标正式公布!2025年起强制执行!



































































主办:5630福彩网 宁ICP备15000203号-1 服务电话:13895487852
[管理登录]
地址:宁夏银川市兴庆区北京东路175号(宁夏建筑材料研究院院内) 邮政编码:750001
联系电话:0951-6087962 邮箱:nxxfxh@163.com
浏览量: 














